中文简体
|
English
|

产品合规

备案/注册/通报

思维导图带你读懂最新发布“新原料注册审批指南”
更新时间: 2023/06/06

6月5日,中检院发布化妆品和新原料注册审批办事指南,包括风险程度较高的化妆品新原料注册审批办事指南、国产特殊化妆品变更注册审批办事指南、国产特殊化妆品首次注册审批办事指南等9项文件。

下面,由综普带你了解其中一项——“风险程度较高的化妆品新原料注册办事指南”,本文将列举该办事指南中许可条件、规定的申请材料等内容。


图片


一、许可条件

《指南》详细阐述准予许可的具体条件,并规定了依据这些条件制定许可条款的标准。如需进一步了解,可以参考下图。


图片



二、申请资料

化妆品新原料注册审批需要提供化妆品新原料注册人和境内责任人的名称、地址、联系方式;新原料研制报告;新原料的制备工艺、稳定性及其质量控制标准等研究资料以及新原料安全评估资料,《指南》详细介绍了申请新原料材料的依据和材料等相关信息。

图片



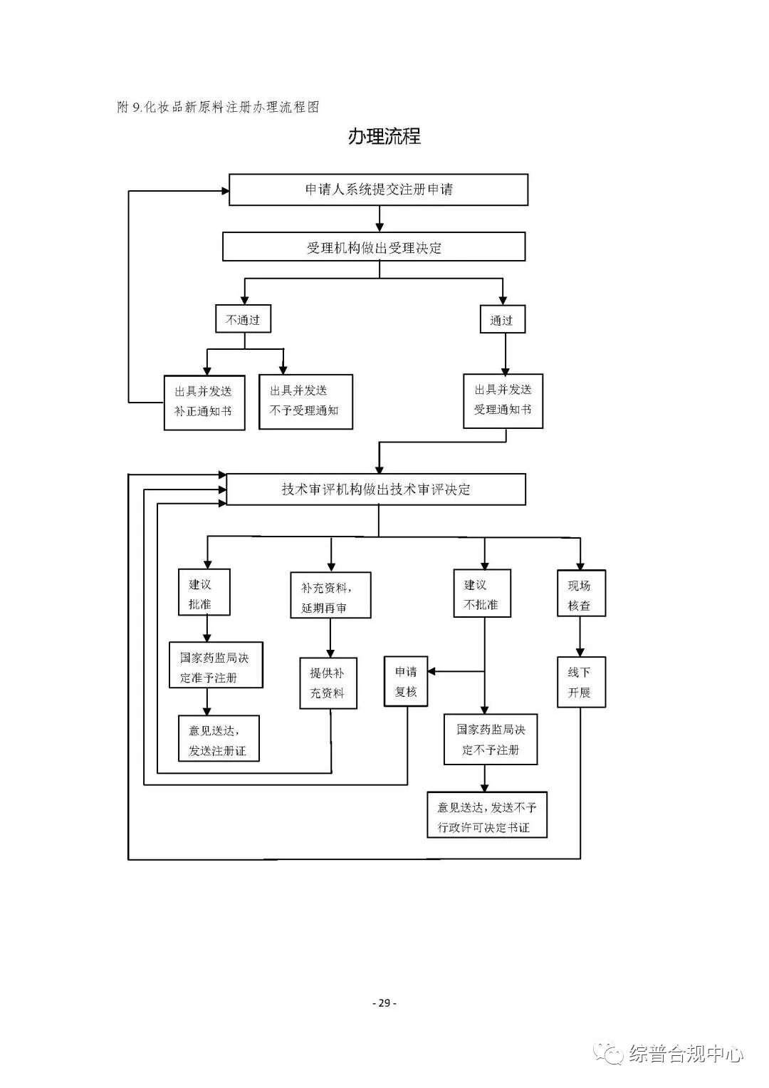
三、审批程序

《指南》中详细介绍了办理行政许可的程序环节以及规定行政许可的依据,具体内容,可参考下图以及文件中的附件。

图片

图片



四、受理和审批时限

根据《指南》可知,承诺受理时限为5个工作日,法定审批时限为20个工作日(技术审评时间90个工作日,审批时间20个工作日)。具体可参考下图,受理机构应当自国家药监局作出行政审批决定之日起10个工作日内,向申请人发出化妆品新原料注册证或者不予注册决定书。化妆品注册证有效期为五年。

图片



五、其他

《指南》中还对是否收费、行政许可数量限制、行政许可后年检要求等部分做了要求,具体可参考下图。

图片



六、常见问题解答


新原料用户名申请时境内责任人授权书应写明哪些内容?

根据《化妆品新原料注册备案资料管理规定》第十一条规定,境内责任人授权书应当至少载明以下内容和信息:化妆品新原料注册人、备案人和境内责任人名称;授权和被授权关系;授权范围;授权期限。


新原料境内责任人授权书到期了怎么办?

根据《化妆品新原料注册备案资料管理规定》第十一条规定,境内责任人授权书所载明的授权期限到期后,应当在授权期限届满前30日内重新提交延长授权期限的授权书或按要求办理境内责任人变更。


化妆品新原料可以授权多个境内责任人吗?

根据《化妆品新原料注册备案资料管理规定》第十一条规定,同一化妆品新原料不得授权多个境内责任人。


化妆品新原料注册备案时文件中的外文资料有哪些要求?

《化妆品新原料注册备案资料管理规定》第四条规定,化妆品新原料注册和备案资料应当使用国家公布的规范汉字。除注册商标、网址、专利名称、境外企业的名称和地址等必须使用的其他文字,以及我国法规文件中使用的英文缩写简称等外,所有使用其他文字的资料均应当完整、规范地翻译为中文,并将原文附在相应的译文之后。


什么原料按照化妆品新原料进行管理?

根据《条例》规定,在我国境内首次使用于化妆品的天然或人工原料为化妆品新原料,经注册、备案的化妆品新原料纳入已使用化妆品原料目录前,仍然按照化妆品新原料进行管理。

  应当注意的是,只有原料预期的使用方法、使用部位、使用目的符合化妆品的相关属性,才可以按照化妆品新原料申请注册或者进行备案。如某种原料发挥作用的使用方法是通过口服或者注射,不符合《条例》对化妆品使用方法的描述,即“涂擦、喷洒或者其他类似方法”,或者该原料的使用部位、使用目的不属于化妆品定义范畴的,则不能够按照化妆品新原料申请注册或进行备案。

  同时,根据《规定》要求,化妆品新原料注册和备案资料应当以科学研究为基础,客观、准确地描述新原料的性状、特征和安全使用要求。申请注册或进行备案的化妆品新原料成分应当相对明确,注册人、备案人或境内责任人应当按要求提交化妆品新原料注册备案资料,并对所提交资料的合法性、真实性、准确性、完整性和可追溯性负责。


符合哪些情形的原料不属于化妆品新原料?

符合以下情形之一的原料,不属于化妆品新原料:

  1.收录于《已使用化妆品原料目录(2021年版)》的原料。化妆品注册人、备案人在选用该目录中原料时,应当符合国家有关法律法规、强制性国家标准、技术规范的相关要求,并承担产品质量安全责任。如需超“最高历史使用量”使用时,应按照《化妆品安全评估技术导则》的程序和要求证明其安全性。

  2.包含于已使用类别原料中的具体原料。如目录中已收载了类别原料“胶原”,即胶原蛋白,表示为某一类别原料的总称,该类别原料包含了不同工艺来源如动物组织提取、基因重组的胶原,也包含了不同分型如I型胶原、III型胶原等。此外,《已使用化妆品原料目录(2021版)》中收录的 “某某植物提取物”原料,例如“人参提取物”表示人参全株及其提取物均为已使用原料,若单独申报“人参汁”或者人参某个具体部位为新原料,则不予受理。

  3.《化妆品安全技术规范》已规定为禁用组分的原料。如人的细胞、组织或人源产品;抗组胺药物;激素类物质等。

  4.实际功能超出化妆品的定义范畴的原料。如具有“激活细胞”“再生细胞”“降低伤口部位的色素沉积”“促愈合作用”“促进重金属外排” 等具有医疗作用的原料。


如何正确理解化妆品新原料备案?

根据《条例》规定,国家按照风险程度对化妆品原料实行分类管理,对风险程度较高的化妆品新原料实行注册管理,对其他化妆品新原料实行备案管理。化妆品新原料备案人通过国务院药品监督管理部门在线政务服务平台提交本条例规定的备案资料后即完成备案。

  备案的真实含义是新原料备案人向药品监管部门提交资料备查。化妆品新原料备案人完成备案后,国家药监局公布新原料备案信息,仅代表该原料已完成备案资料的提交,符合形式要求,而对其资料内容的真实性、科学性、充分性可能尚未核查。公开已完成备案的化妆品新原料相关信息不代表认可该新原料的安全性与功能性,更无所谓的“成功获得批准备案”的说法。

  根据《条例》《办法》规定,化妆品新原料完成备案后,药品监督管理部门将组织技术审评机构对新原料的备案资料开展技术核查,并对化妆品新原料的使用和安全情况进行跟踪评估,发现已备案化妆品新原料的备案资料不符合要求的,将责令限期改正,其中,与化妆品新原料安全性有关的备案资料不符合要求的,可以同时责令暂停新原料的销售、使用;发现化妆品新原料不属于备案范围,或者备案时提交虚假资料等问题的,将取消化妆品新原料的备案;化妆品新原料被责令暂停使用或者取消备案,化妆品注册人、备案人应当同时暂停或者停止生产、经营使用该新原料的化妆品。


新原料完成注册备案后,化妆品新原料注册人、备案人还应当履行哪些义务?

根据《条例》《办法》规定,化妆品新原料注册人、备案人对化妆品新原料的质量安全负责。已经取得注册、完成备案的化妆品新原料实行安全监测期制度,安全监测期内,化妆品新原料注册人、备案人应当密切关注新原料的安全使用情况,按照《规定》要求收集、整理新原料使用相关信息资料,编制《化妆品新原料安全监测年度报告》,在化妆品新原料安全监测每满一年前30个工作日内,通过信息服务平台向技术审评机构提交。

  如化妆品新原料注册人、备案人发现新原料使用过程中存在《办法》规定应当向技术审评机构报告的情况,或其他认为需要报告的情形,应当立即按照《规定》要求编制《化妆品新原料安全风险控制报告》,通过信息服务平台向技术审评机构提交。


如何根据化妆品新原料的属性,判定化妆品新原料应当申请注册或进行备案?

根据《条例》规定,具有防腐、防晒、着色、染发、祛斑美白功能的化妆品新原料,经国务院药品监督管理部门注册后方可使用;其他化妆品新原料应当在使用前向国务院药品监督管理部门备案。这是基于风险管理的原则,对相对较高风险的几类原料实行注册管理,其他原料实行备案管理。在化妆品新原料研发过程中,往往发现某一个新原料可能同时具有多种功能。化妆品新原料注册人、备案人在申请注册或进行备案前,应当对新原料可能具有的实际功能进行全面梳理和充分研究,科学、合理地作出该种新原料是否属于应当申报注册情形的判断。

  一般而言,对同时具有多种功能的新原料,只要其中某一功能属于应当申报注册的情形,该新原料就应当按照《规定》要求申报注册,经批准注册后方可使用;如果同时具有的多种功能均不属于应当申报注册的情形,无论功能种类多少,在使用前按照《规定》要求向国家药监局进行备案即可。化妆品新原料注册人、备案人不得故意隐瞒新原料实际具有的功能,不得对应当申报注册的化妆品新原料仅仅进行备案后便用于化妆品生产。此种行为一经查实,将依照《条例》第五十九条第三项的规定进行处罚。

本期介绍到这里结束,如果您有任何相关的疑问或需要高清思维导图,请通过私信联系我们。


联系我们
邮箱: sales01@zoop-tech.com
电话:400 100 8808